网站无障碍
适老版
首 页
走进清城
信息公开
政务服务
互动交流
搜索
您现在的位置:
首页
>
清城区卫生健康局>
文章详情
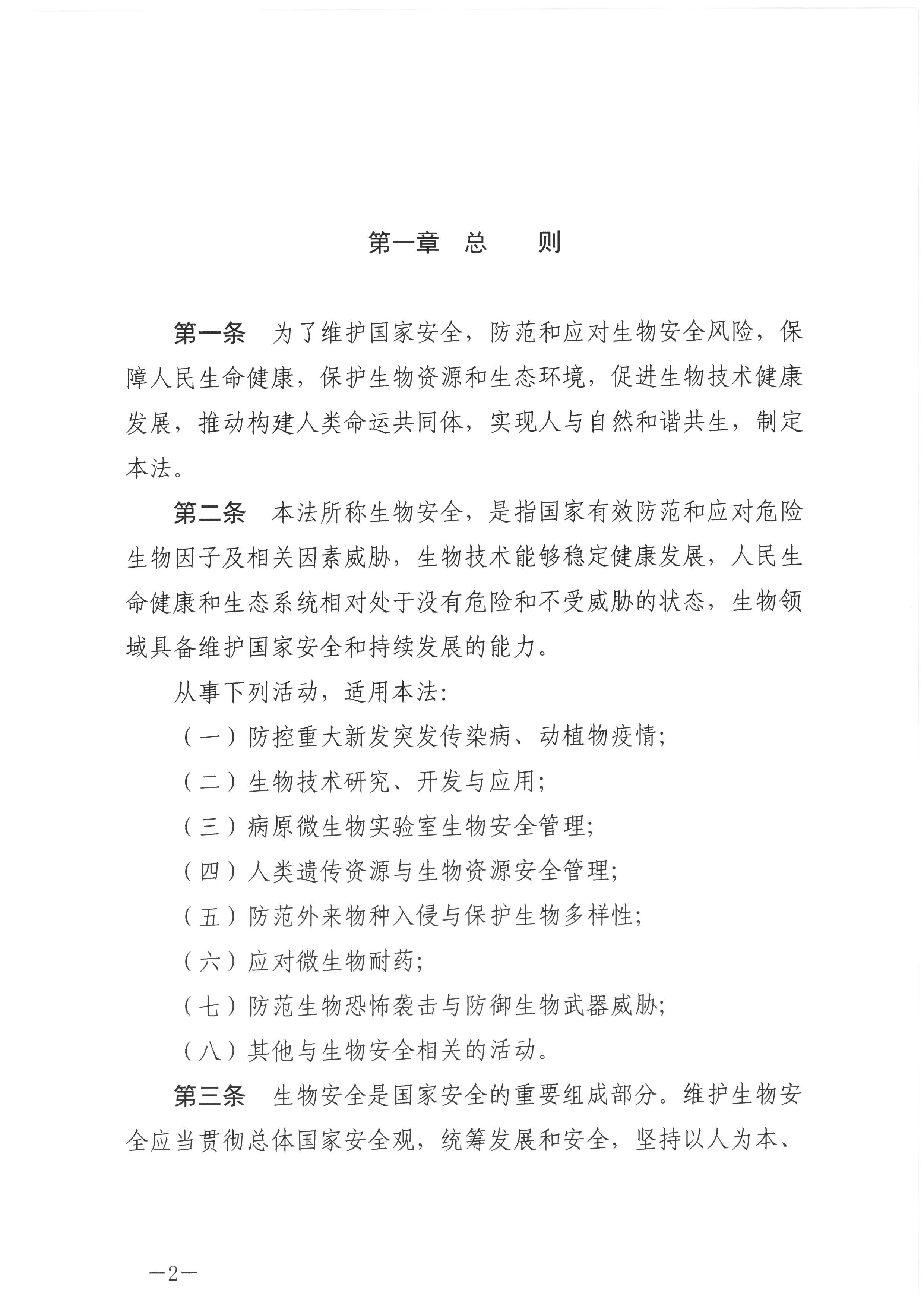
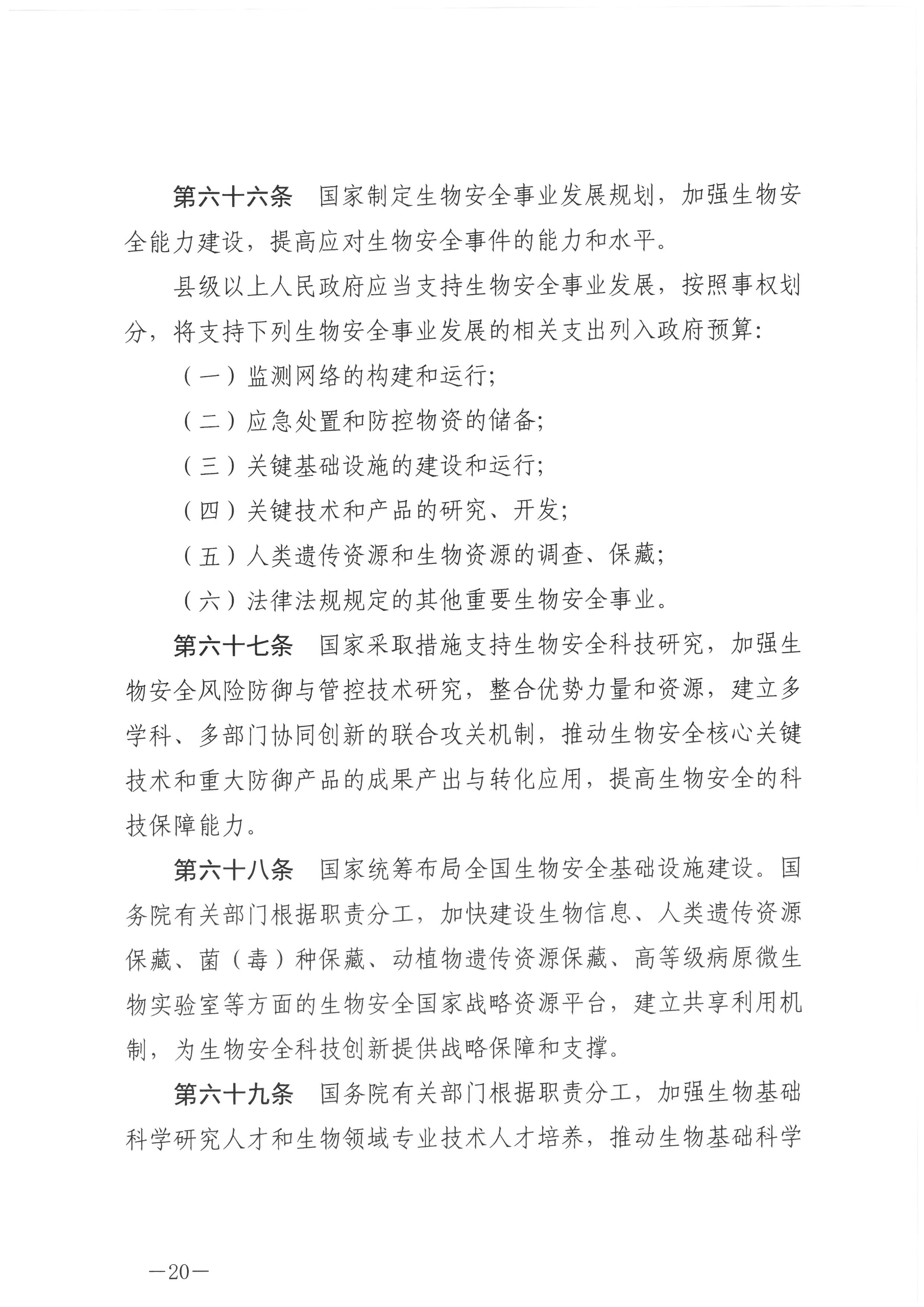
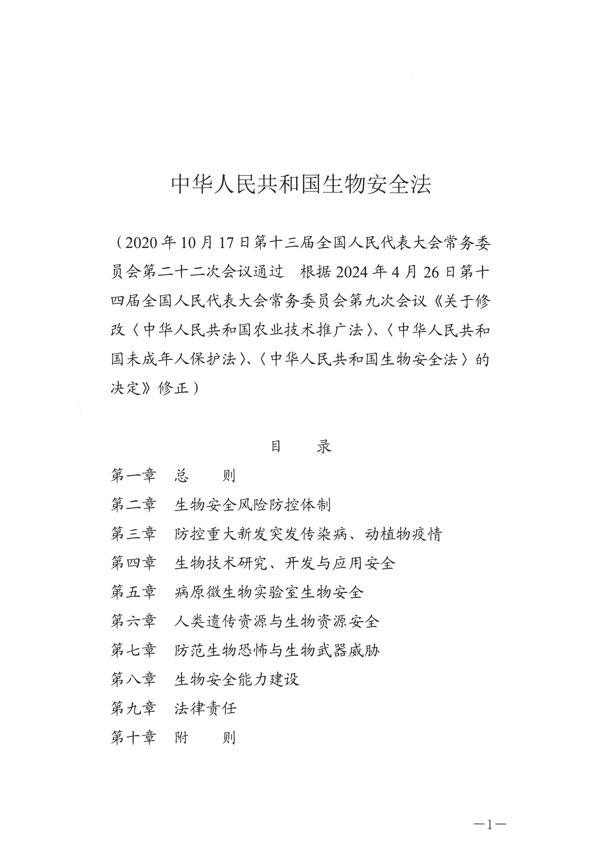
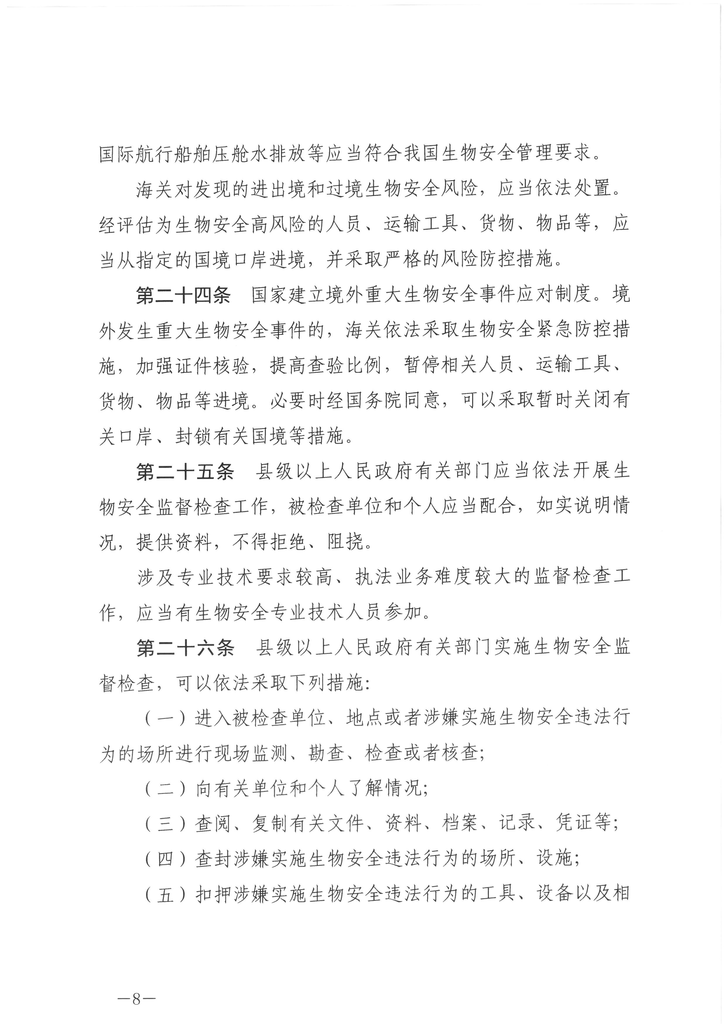
中华人民共和国生物安全法
发表时间:
2025-04-14 16:30
来源:本网
来源:国家法律法规数据库
附件下载:
分享到:
相关稿件: